汉学资讯网
关于本站
讲座资讯
会议资讯
新书资讯
新书推介
汉学书评
期刊资讯
新刊目录
征稿启事
期刊资源
学人资讯
学人访谈
人事动态
奖申招聘
奖申信息
招聘启事
汉籍资源
简体中文
English
搜索
标题
摘要
内容
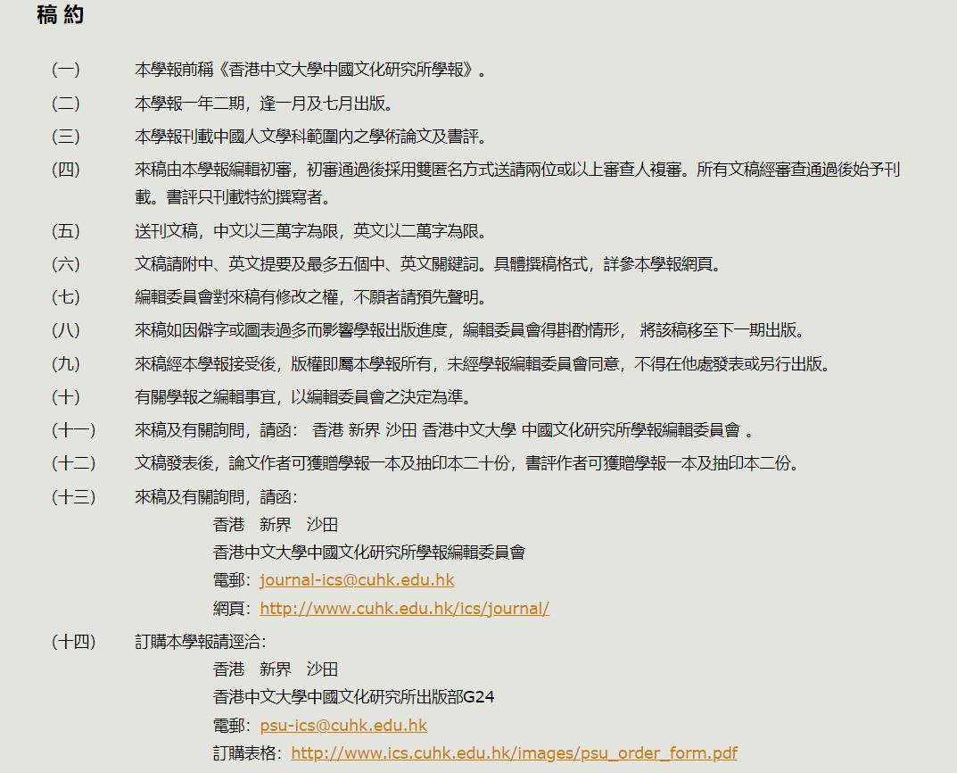
【征稿启事】香港中文大学《中国文化研究所学报》
来源:
|
作者:
无
|
发布时间:
2023-04-05
|
97
次浏览
|
分享到:
上一篇:
【征稿启事】台湾大学《台大文史哲学报》
下一篇:
【开放下载】《近代中国妇女史研究》